旧版网站
首页
学院概况
院长寄语
学院简介
组织机构
下载中心
联系我们
师资队伍
学院教师
行政教辅
研究中心
党建工作
党建动态
支部风采
人才培养
本科生教育
研究生教育
实验室
科学研究
科研动态
学术讲座
《会计论坛》
科研诚信
学生工作
学生新闻
通知公告
招生就业
招生公告
就业服务
校友工作
校友新闻
社会捐赠
文化传承
新闻动态
公告通知
社会服务
培训动态
学科服务
当前位置:
首页
原网站栏目
学院动态
学院公告
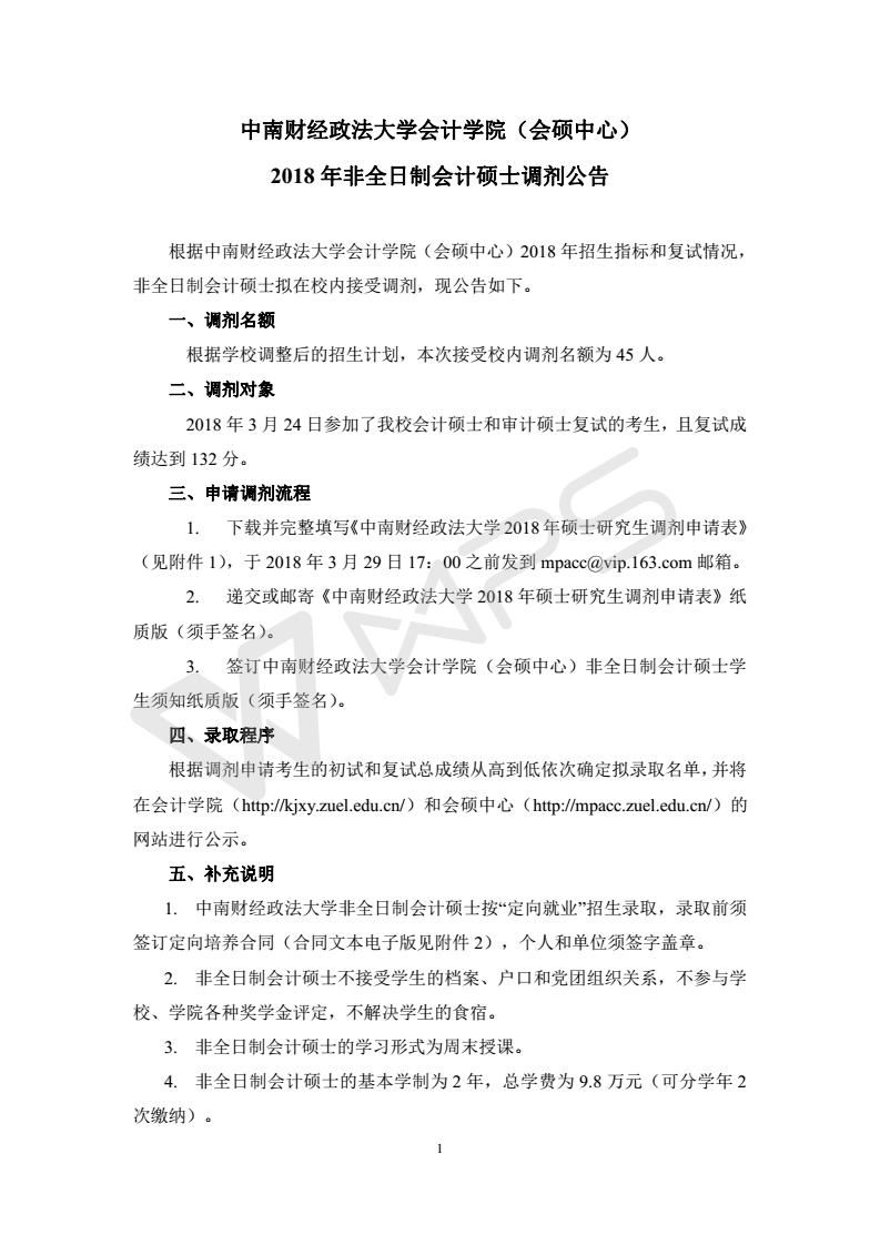
中南财经政法大学会计学院(会硕中心)2018年非全日制会计硕士调剂公告
发布者:张亚星
发布时间:2018-03-27
浏览次数:
5139
附件1、中南财经政法大学2018年硕士研究生调剂申请表.doc
附件2、2018年非全日制硕士研究生定向培养合同(非专项).doc
map